[分享创造] 魔改了一下之前老哥们写的 V2EX 总结的功能,适配原生和 V2EX Polish

我用 V2EX 的搜索功能以及 Grok 搜了一圈,好像就 3 个 AI 总结的脚本,看着日期都是 1~2 年前的产物了:

  • Jandaes/v2ex_ai
  • v2ex AI 总结帖子
  • V2EX 智能总结

V2EX 智能总结倒是来自: https://www.v2ex.com/t/1130196

Jandaes/v2ex_ai 来自: https://v2ex.com/t/1100166

我看V2EX 智能总结的排版还挺合适的,就稍微用 CodeX 魔改了一下,目前只适配了 OpenAI 的规范( DeepSeekV4Flash 效果好点,正好这两天打折),大家就当玩具车玩下

https://raw.githubusercontent.com/zhiyu1998/rrorange-tampermonkey-list/refs/heads/main/v2ex-ai-summary.js

这个仓库也不用 star ,纯拿来存脚本的哈哈

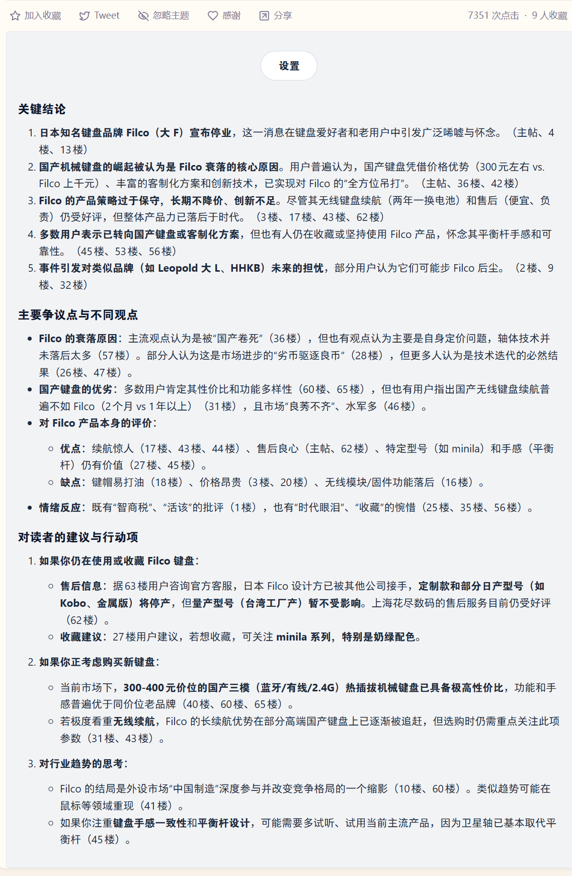
测试链接: https://www.v2ex.com/t/1208416

[分享创造] 魔改了一下之前老哥们写的 V2EX 总结的功能,适配原生和 V2EX Polish

baseurl 要带个 v1:例如:https://api.deepseek.com/v1

[分享创造] 魔改了一下之前老哥们写的 V2EX 总结的功能,适配原生和 V2EX Polish

[分享创造] 魔改了一下之前老哥们写的 V2EX 总结的功能,适配原生和 V2EX Polish